啪啪啦
主页
啪啪啦概况
啪啪啦简介
国际顾问委员会
现任领导
历任领导
历史沿革
使命、愿景、价值观
组织机构
学院党委
学院行政
专门委员会
系和实验教学中心
学科科研
学科群
国家重点学科
博士点
硕士点
本科
科学研究
师资队伍
专任教师
行政教师
荣休教师
名誉教授
兼职/客座教授
人才称号
国际合作
新闻动态
教师交流
学生交流
出访交流
国际会议
合作院校
国际认证
党建思政
学生工作
职业发展
新闻公告
招聘实习
办事指南
实习基地
常用下载
校友会
校友动态
校友会章程
校友会名录
理事会名录
学院简报
社会捐赠
院工会
人才招聘
啪啪啦
|
Beijing Normal University
|
English Version
|
English
主页
啪啪啦概况
+
啪啪啦概况
国际顾问委员会
现任领导
历任领导
历史沿革
使命、愿景、价值观
组织机构
+
学院党委
学院行政
专门委员会
系和实验教学中心
学科科研
+
学科群
国家重点学科
博士点
硕士点
本科
科学研究
师资队伍
+
专任教师
行政教师
荣休教师
名誉教授
兼职/客座教授
人才称号
国际合作
+
新闻动态
教师交流
学生交流
出访交流
国际会议
合作院校
党建工作
学生工作
职业发展
+
新闻公告
招聘实习
办事指南
实习基地
常用下载
校友会
+
校友动态
校友会章程
校友会名录
理事会名录
学院简报
社会捐赠
院工会
人才招聘
本科
+
新闻通知
课程建设
教学计划
学生科研
国际交流
教师下载
学生下载
本科招生
课件下载
学术硕博
+
新闻通告
招生信息
培养方案
课程设置
教学大纲
表格下载
MBA
专业硕士
第二学位
留学生
+
通知
活动
继续教育
+
夜大
硕士班(2013年前)
学生下载
高管培训
留学生
主页
»
留学生
» 通知
通知
活动
项目Programs
通知
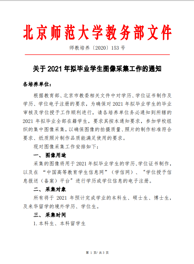
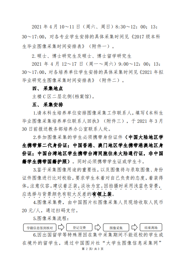
【教务部】关于2021年拟毕业学生图像采集工作的通知
发布时间:2020-12-18 浏览量:
附件列表
附件一2017级本科生毕业图像采集时间安排表
附件二2021年拟毕业研究生图像采集时间安排表
附件三本科生毕业图像采集培养单位联系人回执